已有 147235 人加入 核心团队 期待您也加入!
2021中国第三方支付市场数字化发展洞察
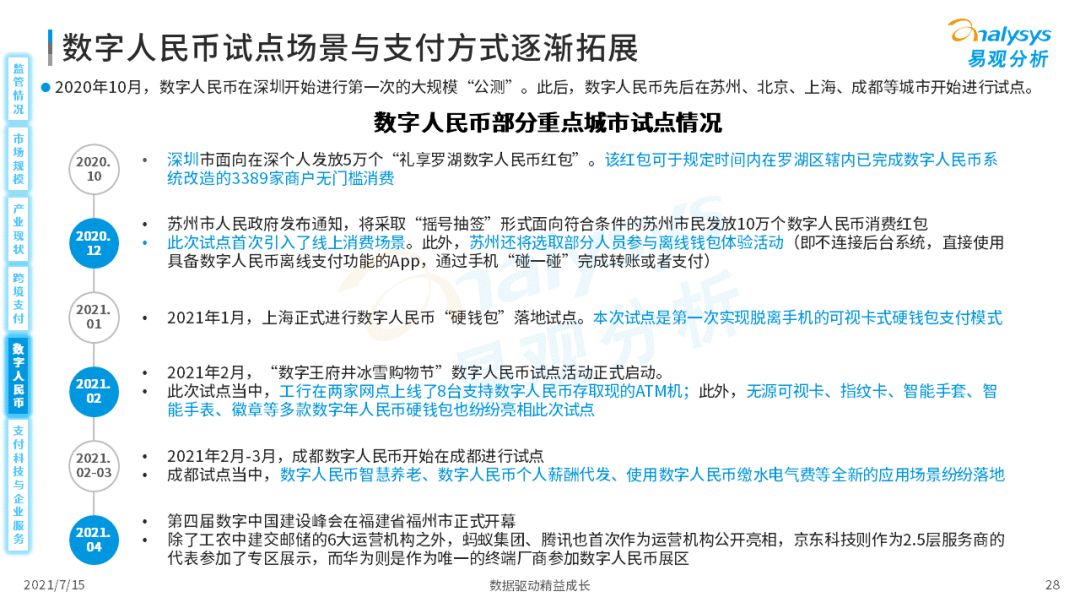
如今,第三方支付是人们消费的主要方式之一。本文将针对第三方支付行业进行深入分析,主要内容包括市场发展背景、市场现状、典型案例分析、市场发展趋势等内容,一起来看一下吧。
内容标签:第三方支付、移动支付、互联网支付、企业服务、数字用户洞察
易观分析:本专题分析主要针对第三方支付行业进行深入分析,主要内容包括市场发展背景、市场现状、典型企业案例解读、市场发展趋势等内容。
▼
47页PPT
阅读时间:22分钟














































作者:易观分析
来源微信公众号:yiguanguoji
-
引导语:昨晚半夜,微信朋友圈里疯传“三里屯优衣库试衣间爱爱的”消息,并且附有不堪…
-
这个问题很好,我自己近期也一直在思考。要回答问题,还是得先定义问题:前景是什么意…
-
新榜今日首发全平台网红排行榜,对于“网红”,我们的定义标准力求“纯粹”、“典型”…
-
本月移动互联网用户规模达到10.23亿人,环比小幅增长,突如其来的疫情,导致国民出…
-
继“外国模特扮演斯巴达勇士”被抓后,昨天上午11点至12点多,在朝阳区建外SOHO街头,一…
-
想必昨天各位移动圈的小伙伴们,都知道美团旗下系列产品遭遇App Store全线下架的一幕《爆…
-
2016年,“网红”大热,成为投资界、新媒体界的“香饽饽”。papi酱的爆红,也告诉我们:…
-
随着移动互联网的飞速发展,许多新兴行业异军突起,自2013年7月,“GIF快手”从工具…
-
在快手变现这个事情上,尽管快手颇为高调地宣布它的决心与计划,不过通过各种数据…
-
当流量红利消失,围绕着“留量”和“商业变现效率”的竞争,成为了抖音、快手在下…
-
回顾过去的2019年,整个移动互联网大盘增长在进一步放缓,3月份同比增速更是首次跌破了4…
-
原本因为公事忙到很迟才休息,结果又是手贱,睡前刷了微博微信。结果发现朋友圈莫名其…
-
拼多多拼团和用户消费分层的成功最重要的原因是三四线城市全面的互联网化带来的增…
-
大约两周以前,有个做企业服务产品(即是面向企业而非个人用户提供服务的产品,典型如…
-
核心数据2018年度中国网络广告市场规模达到4844.0亿元,同比增长29.2 %。从绝对值来看…
-
跟大家分享一下2020年Z世代洞察报告。QuestMobile数据显示,截止到2020年11月,95、00后Z世…
-
这两年,用户不断地与“免费”告别:支付余额提现收费了,听周杰伦的歌要买会员了…
-
那么多人每年都热衷于上ChinaJoy逛逛,无非就是奔着各种show gril去的: 嫩的掐出水的可爱…
-
继去年下半年股票行情下滑后,一时之间,理财类App开始遍布各各渠道。对于很多App讲激活…

微信扫码添加好友

