已有 411 人加入 核心团队 期待您也加入!
图解保税仓储业务流程:保税仓库如何进行仓储办理?
本文主要尝试揭开保税仓库内如何进行仓储办理的神秘面纱,主要阐述入库、上架、出库、库内作业、盘点的业务流程,在实际业务中各家的保税库的业务都有各自的特点,文中描述的业务流程只做参考,希望给大家一些启发,期待与您互动交流。

保税区亦称保税仓库区。这是一国海关设置的或经海关批准注册、受海关监督和办理的可以较长时间存储商品的区域是经国务院批准设立的海关实施特殊监管的经济区域。
保税仓保税仓库是指经海关核准的专门存放保税货物的专用仓库。按照国际上通行的保税制度要求,进境存入保税仓库的货物可暂时免纳进口税款,免领进口许可证件(能制造化学兵器的和易制毒化学品除外),在海关规定的存储期内复运出境或管理正式进口手续,保税仓库通常结合着进口保税仓和出口监管仓库(统称叫做“两仓”)来理解的,保税仓库把保税仓和出口监管仓的功能合二为一。饰演2B角色。
跨境保税仓跨境保税仓,就是适用于跨境电商报关方式的一个保税仓,饰演2C角色
保税仓特点:想了解的可以直接,参考文章最后附件,
保税仓储办理业务设计下图是仓库办理(包罗保税仓、跨境仓)在整个电商生态系统中的定位,其中保税仓储办理系统重点在于海关报关系统的对接上。

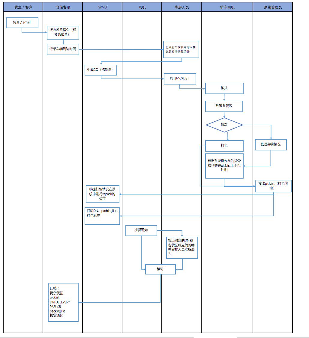
我们在梳理仓储办理业务的时候,发现其实保税仓和一般仓库虽然在业务细节上有很大差别(主要表现在与海关对接、盘点、拣货方式上,保税仓储内拣货业务没有电商仓储复杂),但是关联角色和业务实体上还是基真相似的,任何一个仓库都要对仓库的基数实体进行维护,如仓库办理、库房、库区、库位、包材办理、任何一个仓库也都要有入库、出库、库内作业,围绕着这几点我们可以先识出保税仓内的业务有哪些、角色有哪些,如图所示:



在保税仓内做基础实体办理的时候(仓库、库房、库位等)需要注意一点,必然要有操作日志,便于办理人员了解整个仓库内实体数据的处理历史。
主要基础数据模型:仓库实体 :库房= 1:N 库房:库区 = 1:N 库区:库位 = 1:N仓库数据模型:仓库编号、仓库名称、区域(省市区县)、是否可用、创建人、更新人、创建时间、更新时间、办理员库房:库房编号、库房名称、 库房类型(保税库、售后库、正品库)、创建时间、是否可用、仓库编号库区:库区名称、库区类型、是否可用、库房编号、创建时间、仓库编号库位:库位编号、仓库编号、库房编号、库区编号、库位起始、库位结束员工:员工编号、姓名、角色、所属仓库编号入库流程:

介绍盘点业务流程前需要先了解下盘点都盘什么、目的是什么、方法有哪些
1.盘点的目的:保税仓储中盘点最主要的目的就是要给海关监管用、同时也要查清实际库存数量,其他仓储盘点的目的还有企业资产的损益、发现商品办理中存在的问题
2.盘点方法:详见附件,具体可以按照业务情况而定。
永续盘点法:入库时随之盘点,及时与保管卡记录核对,可随时知道准确存量,盘点工作量小循环盘点法:按入库先后,每天盘点必然数量的存货 ,节省人力/全部盘完后开始下一轮盘点重点盘点法:对进出频率高/易损耗/价值高的存货重点盘库 ,可控制重点存货动态有效防止发生差错4 按期盘点法:按期(周/月/季/年末)全面清点所有存货,便于及时处理超储/板滞存货3.盘点策略:明盘、暗盘(详见附件)
盘点业务流程如下:

方案1与方案2的区别在于入库订单的来源,一个是通过办事平台到出来的,一个是通过数据交换接口获得的,详细参考下图:
入库单来源:通过综合办事平台下载而来,当验货后,在录入到保税仓储系统中

流程如下:

方案2:入库单来源通过综合办事平台数据交换而来。






移位方式1:自动工具

移位方式2:人工

以上大概的给大家梳理了下整个库内作业的流程,因为接触的业务也不是很多,所以如果有不正确的地方,欢迎指教。
附件保税仓特点-
网络营销时代,软文营销已成为企业传播品牌、促进订单转化的重要手段。不同于硬广形式…
-
文库营销指的是借助一些文库平台上传文档,通过知识分享来做品牌营销,目前常见的文…
-
网站对于很多的企业来说,不仅仅是业务的渠道拓宽,也是多一个网站推广的途径和客户渠…
-
企业品牌推广对于企业的生存来说是极其重要的,如果没有一个好的推销渠道的话,可能就…
-
最先剖析要散播的目的客户人群的陋习与话动范畴; 精心安排合乎网民爱好的论坛推广时…
-
一方面,不同客户的建站需求不同;另一方面,网站建设人员的技术水平高低不一;同时,…
-
人们常常会遇上有些人做论坛推广的当时,以便能短期内内看到作用,就在每个论谈网站上…
-
一个生产企业想要发展必须要创立自己的品牌,在人们购买东西讲究牌子的今天,如果你所…
-
现在的推广营销方式与以前比起来可是多了不少,放在以前也就是还没有网络的时侯,商品…
-
在互联网高速发展的今天,在众多同行品牌的强势竞争下,新品牌想要打开市场并不是一件…
-
随着社会的发展和人们消费观念的改变,现在人们的消费已经从单纯的商品能使用消费阶段…
-
说起网络营销,让人们想起了网上购物,比如在刚过去的520,就是一波网购的热潮,各种打…
-
很多企业在官网搭建完成之后,便放任不管,既不更新内容、也不做任何的排名优化,最后…
-
论坛推广就是,企业利用论坛这种网络交流的平台,通过文字、图片、视频等方式发布企业…
-
随着网络营销、全网覆盖等口号喊得越来越响,现在有不少的企业做网络营销都是被同行带…
-
受互联网大趋势影响,很多传统企业纷纷着手布局网络营销,考虑到企业自身在营销经验上…
-
百科营销是一种以权威知识分享的形式对企业做有目的性的品牌宣传,可以有效提高潜在客…
-
护肤品作为当下大受女性追捧的快消品,行业竞争激烈,且更新换代尤其迅速。那么如何在…
-
一、前端seo代码优化注意事项1、提高页面加载速度。CSS可以用来解决不使用背景图片的问…

微信扫码添加好友

