已有 242 人加入 核心团队 期待您也加入!
以美团外卖为例,区别业务流程图和页面流程图
在产品设计中,流程图是非常重要的一环,它决定了我们的产品在后期的各个环节能否跑通,会不会出现没有出口的情况。前段时间本身在画各种流程图的时候曾经很迷茫,分不清业务流程图,页面流程图的区别,在一段时间的学习后,有了一个大致的认识,想分享给更多刚入门也对此有疑问的小伙伴。

什么叫业务流程图?百科中描述系统内各单位、人员之间业务关系、作业挨次和办理信息流向的图表。也可以直接简单的理解为用图来体现需要完成产品业务的过程。
在业务流程图中,一个业务往往代表了多个需求,是多个需求的集合,因此,在绘制业务流程图的时候,需要全局思考,必需要将主干及所有的分支考虑进去,确保功能的完整性,直不雅观的展示产品的整个过程。它与页面流程图有着素质上的差别。
怎样画业务流程图不管是当你在创造一个新产品时,还是在面对既有的产品做业务流程图时,最重要最重要的就是必然要最先找到战略目标,确定产品定位。(美团外卖,定位就是外卖)再去深入了解思考核心业务流程,确定泳道。(美团外卖,核心流程就是从用户开始下单一直到用户最终收到外卖的整个过程)确定产品有哪几个阶段,思考业务在各个阶段的形态。思考清楚后开始画业务流程图,在画的过程中也在头脑中进行梳理,尽可能的不遗漏任何的分支或异常情况。但是,业务流程图并不是一成不乱的,在多次讨论会后中可能会有改动。因此,在刚开始梳理流程图时保证逻辑的清晰,可以为将来的工作节省不须要的时间。并且,业务流程是和技术方进行后续任务的基本,因为,必需连结逻辑的完整性,以便于技术方通过流程图分配工作,增加整体工程的工作效率。
页面流程图比拟于业务流程图来说,页面流程图就简单得多,页面流程图就是从用户出发,体现用户在使用产品的操作流程,可以简单理解为在用户在产品中进行操作时,页面的跳转过程。
怎样画页面流程图打开软件,将本身当作纯粹的用户,根据用户的思维进行操作。在正常的操作过程中考虑出现异常时的页面跳转情况。从业务流程图和页面流程图的描述中,可以得出:
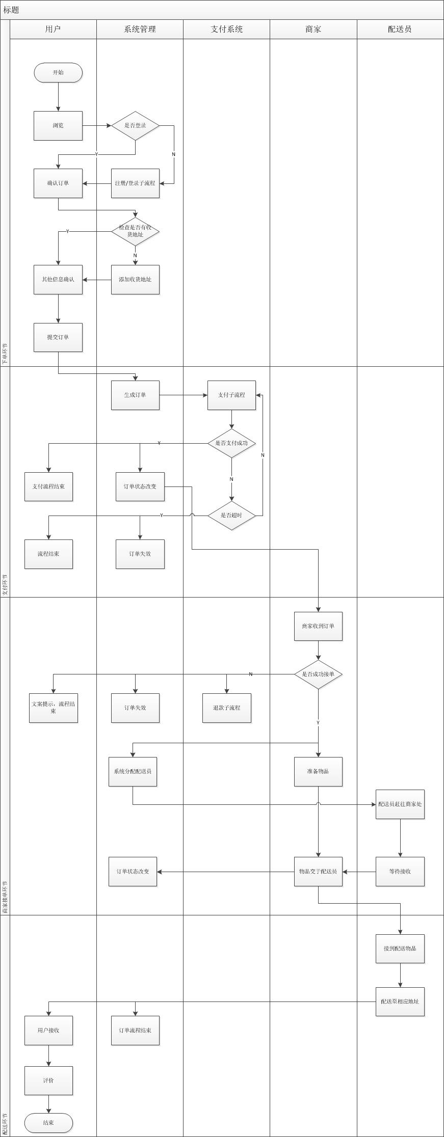
业务流程图更加完整,表现了整个过程,而页面流程图相对来说只表现了整个业务流程中的部分。页面流程图没有表现异常流程。页面流程图与业务流程图所针对的问题差别,业务流程图针对的更多的是产品自己,页面流程图更多的考虑的是用户与产品的交互。这里以美团外卖为例,做了一份简单的业务流程图:

这里同时也以美团外卖为例,做了一份简单的页面流程图:

在这两幅流程图的对比中,我们可以更加形象的去发现两者的差别。就美团外卖来说,业务流程图显然比页面流程图复杂的多。业务流程图包罗了5个角色,而页面流程是主要以用户视角,因此,,涉及到的功能就有差别了,两者的维度也有差别了。
总结刚开始的去画流程图经常会出现流程缺失,流程逻辑关系有问题,以及版面混乱等很多问题,不管是画哪种流程图,逻辑的清晰才是最大的根本,它们都是我们表达本身逻辑关系的一个载体。同时,当我们去制作流程图的时候,也同样更加深刻的梳理了它们在我们脑海中的逻辑关系,使得我们在绘图的过程中也不停地去优化流程。产品经理需要会做减法,不但仅在需求上,在流程上也是如此,减少繁琐无用流程,提高效率,也是一门不小的学问。
总体来说,任何一个产品都是由点线面组成,每个需求是点,每个页面是线,通过流程图的串联,最终形成了我们看到的完整的产品。流程图是产品的骨架,业务流程图是产品的大骨架,页面流程图是组成产品骨架的一个个小的骨头,只有搭好骨架,我们才能为产品填充血肉,注入生命。
感谢看到这里,产品新人,望大家给出批评指导。
-
网络营销时代,软文营销已成为企业传播品牌、促进订单转化的重要手段。不同于硬广形式…
-
文库营销指的是借助一些文库平台上传文档,通过知识分享来做品牌营销,目前常见的文…
-
网站对于很多的企业来说,不仅仅是业务的渠道拓宽,也是多一个网站推广的途径和客户渠…
-
企业品牌推广对于企业的生存来说是极其重要的,如果没有一个好的推销渠道的话,可能就…
-
最先剖析要散播的目的客户人群的陋习与话动范畴; 精心安排合乎网民爱好的论坛推广时…
-
一方面,不同客户的建站需求不同;另一方面,网站建设人员的技术水平高低不一;同时,…
-
人们常常会遇上有些人做论坛推广的当时,以便能短期内内看到作用,就在每个论谈网站上…
-
一个生产企业想要发展必须要创立自己的品牌,在人们购买东西讲究牌子的今天,如果你所…
-
现在的推广营销方式与以前比起来可是多了不少,放在以前也就是还没有网络的时侯,商品…
-
在互联网高速发展的今天,在众多同行品牌的强势竞争下,新品牌想要打开市场并不是一件…
-
随着社会的发展和人们消费观念的改变,现在人们的消费已经从单纯的商品能使用消费阶段…
-
说起网络营销,让人们想起了网上购物,比如在刚过去的520,就是一波网购的热潮,各种打…
-
很多企业在官网搭建完成之后,便放任不管,既不更新内容、也不做任何的排名优化,最后…
-
论坛推广就是,企业利用论坛这种网络交流的平台,通过文字、图片、视频等方式发布企业…
-
随着网络营销、全网覆盖等口号喊得越来越响,现在有不少的企业做网络营销都是被同行带…
-
受互联网大趋势影响,很多传统企业纷纷着手布局网络营销,考虑到企业自身在营销经验上…
-
百科营销是一种以权威知识分享的形式对企业做有目的性的品牌宣传,可以有效提高潜在客…
-
护肤品作为当下大受女性追捧的快消品,行业竞争激烈,且更新换代尤其迅速。那么如何在…
-
一、前端seo代码优化注意事项1、提高页面加载速度。CSS可以用来解决不使用背景图片的问…

微信扫码添加好友

